您当前所在位置:
首页
>
政务公开
>
信息公开目录
>
通知公告
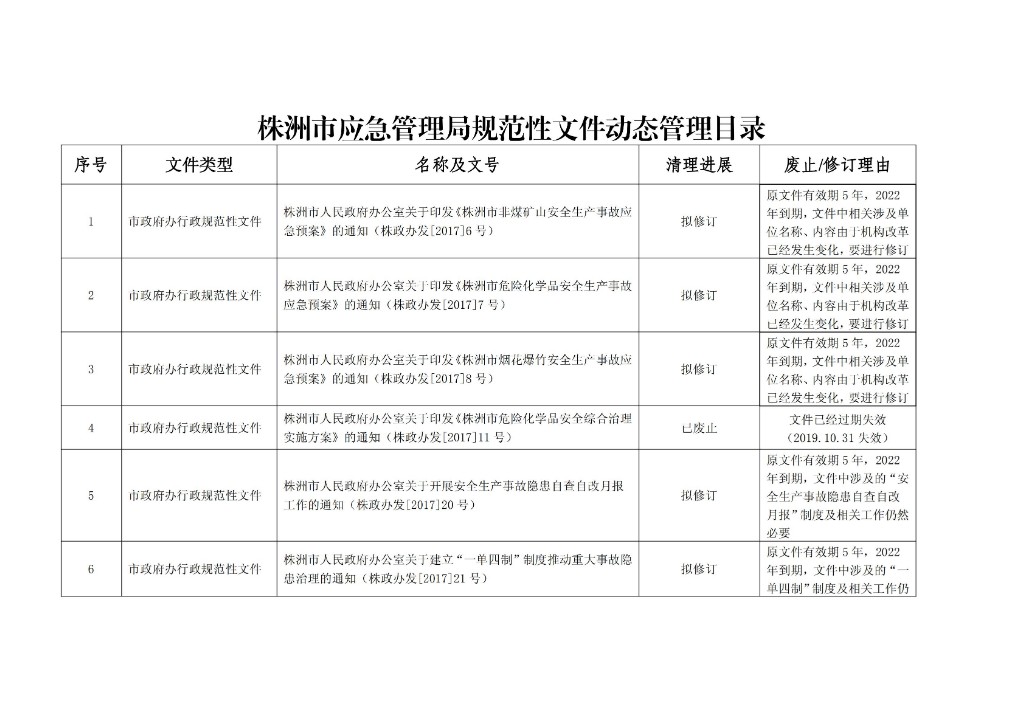
株洲市应急管理局规范性文件动态管理目录
发布日期:
2022-12-09
信息来源:
株洲市应急管理局
责任编辑:
市应急管理局
分享至: